TL;DR USDf is an overcollateralized synthetic dollar built on Ethereum, with a current circulating supply of about 1.899 billion and a market rank of #202. USDf supports both stablecoin andTL;DR USDf is an overcollateralized synthetic dollar built on Ethereum, with a current circulating supply of about 1.899 billion and a market rank of #202. USDf supports both stablecoin and
Learn/Hot Token Zone/Project Introduction/What is USD...n Mechanism

What is USDf? A Quick Guide to Falcon Finance's Innovative Stablecoin Mechanism

Beginner
Apr 9, 2026
0m
Falcon Finance
USDF$0.9968+0.01%
4
4$0.009747+1.39%
Quickswap
QUICK$0.009458+0.98%

TL;DR


  • USDf is an overcollateralized synthetic dollar built on Ethereum, with a current circulating supply of about 1.899 billion and a market rank of #202.
  • USDf supports both stablecoin and non-stablecoin assets as collateral, with a dynamic collateral ratio to ensure system security.
  • USDf adopts a dual minting mechanism (classic and innovative) to cater to users with different risk preferences.
  • USDf maintains a 1:1 peg with the US dollar through delta-neutral strategies and arbitrage mechanisms.
  • By staking USDf, users can earn sUSDf yield tokens and participate in multi-layered yield programs.

1. What is USDf (Falcon USD)?


USDf is Falcon Finance's overcollateralized synthetic dollar. Users can mint USDf by depositing eligible collateral assets, which include stablecoins (such as USDT, USDC, and USDS) as well as non-stablecoin assets (such as BTC, ETH, and selected altcoins). The overcollateralization framework ensures that the value of collateral always exceeds the issued value of USDf, maintaining stability under varying market conditions.

Collateral used to mint USDf is managed with market-neutral strategies. This approach keeps the assets fully backed while minimizing the impact of directional price volatility, reinforcing USDf's reliability as an overcollateralized synthetic dollar.

Note: Falcon Finance was founded by Andrei Grachev, Partner at DWF Labs, and has secured a strategic investment of $10 million from World Liberty Financial.

2. USDf's Positioning and Vision


Falcon Finance's USDf represents a new generation of synthetic assets in DeFi. As an overcollateralized synthetic dollar protocol, USDf aims to address the challenges faced by traditional stablecoins, including centralization risks, low yields, and regulatory uncertainty.

According to the latest data from MEXC, USDf currently ranks #202 in the crypto market, with a total and circulating supply of 1,898,676,740.67 tokens. USDf is issued on Ethereum, and reached an all-time high of $1.024 on March 30, 2025, while its all-time low was $0.909 on July 8, 2025. This relatively narrow trading range demonstrates the effectiveness of its underlying mechanism design.


Falcon Finance positions USDf as a synthetic asset built on an institutional-grade risk framework, emphasizing transparency and sustainability. This positioning differentiates it from other stablecoin projects in the market and sets a new benchmark in the decentralized finance space.


3. Core Mechanisms of USDf Overcollateralization


3.1 Diversified Collateral Framework


The defining feature of USDf lies in its flexible collateral acceptance strategy. Users can mint USDf using two main categories of assets:

1) Stablecoin Collateral: Includes mainstream stablecoins such as USDT, USDC, and USDS. Since these assets are price-stable, they can typically mint USDf at a 1:1 ratio, offering users a simple and direct entry method.

2) Non-Stablecoin Collateral: Includes BTC, ETH, and selected altcoins. These assets require overcollateralization, with collateral ratios dynamically adjusted based on volatility, liquidity, and market behavior. For example, ETH may require a 150% collateral ratio, while highly volatile altcoins may require 200% or more.

This diversified collateral strategy not only broadens USDf's potential user base but also reduces systemic risk through asset diversification.

3.2 Dynamic Collateral Ratio Adjustment


Falcon Finance employs an intelligent risk management system that dynamically adjusts collateral ratios in real time based on market conditions. Key factors considered include:
  • Historical and current volatility of the asset
  • On-chain and off-chain liquidity depth
  • Market-wide risk appetite and macroeconomic environment
  • Protocol-specific risk exposure and asset allocation
Through this adaptive adjustment mechanism, USDf balances safety with optimal capital efficiency for users.

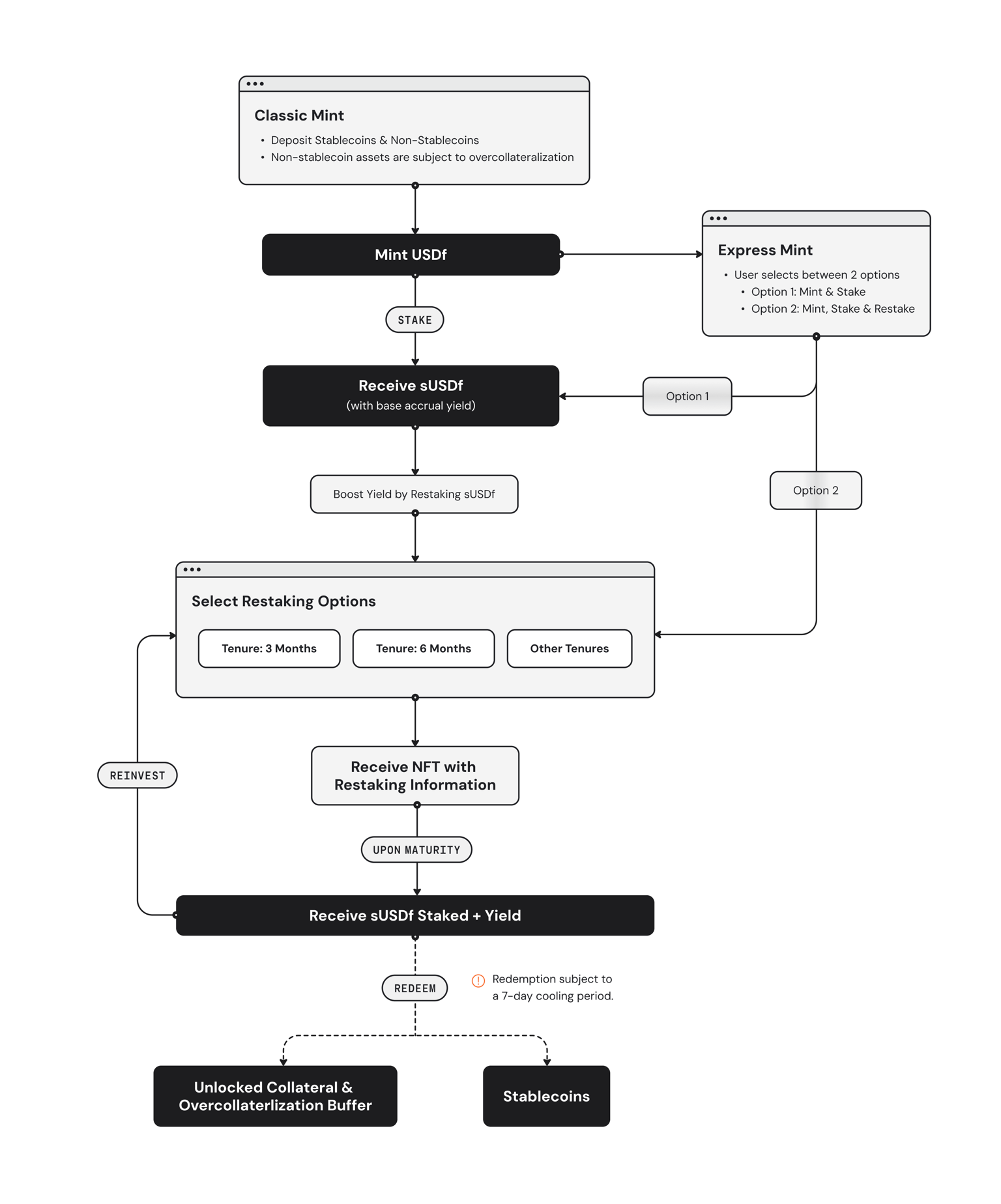
4. Innovative Dual-Minting Design of USDf


4.1 Classic Mint


Classic Minting represents the most fundamental and straightforward way of creating USDf. The process works as follows:

After users select collateral assets, the system automatically determines the minting parameters based on the asset type. If stablecoins are used, USDf can be minted directly at a 1:1 ratio. If BTC, ETH, or other volatile assets are used, overcollateralization is required. The entire process is executed automatically via smart contracts, ensuring fairness and transparency without manual intervention.


The advantage of Classic Minting lies in its simplicity and predictability. New users can easily understand and utilize it, while experienced users can execute quickly, improving capital efficiency.

4.2 Innovative Mint


Innovative Minting allows users to mint USDf by depositing non-stablecoin assets while limiting their exposure to potential price appreciation. Collateral is locked for a fixed term of 3 to 12 months. At the time of minting, users must set the following key parameters:

Collateral is monitored throughout the lock-up period. Depending on price movement during or at the end of the term, there are three possible outcomes:

1) If the collateral price falls below the liquidation price at any time during the term: The collateral will be liquidated to protect the protocol. In this case, the user forfeits all rights to the original collateral. However, the user still retains the USDf minted initially, which can be redeemed for supported stablecoins such as USDT or USDC.

2) If the collateral price remains between the liquidation price and the strike price at the end of the term: The user can return the originally minted USDf to reclaim their collateral in full. This enables the user to regain their assets while still benefiting from USDf's liquidity during the term. A 72-hour window (starting from maturity) is provided to withdraw collateral.

3) If the collateral price rises above the strike price at the end of the term: The collateral will be closed out, and the user forfeits all rights to the original asset. Instead, the user receives additional USDf calculated as: (Strike Price × Collateral Amount) – Minted USDf. This additional USDf reflects the collateral's value at the agreed strike level, effectively locking in the upside in USDf form.

4.3 Differences Between USDf and USDT


Comparison
USDT
USDf
Issuer
Tether (centralized)
Falcon Finance (decentralized)
Issuance Mechanism
Backed 1:1 by fiat reserves
Overcollateralized minting
Collateral Types
USD cash, short-term treasuries, traditional financial assets
Multiple crypto assets (stablecoins + major tokens)
Transparency
Relies on third-party audits, limited transparency
Fully on-chain, highly transparent
Main Risks
Centralization, regulatory risks
Smart contract risk, collateral volatility
Market Position
Largest stablecoin by market cap, highest liquidity
Relatively new, ranked #202
Usage Scope
Widely accepted across global crypto markets
Primarily within Falcon Finance ecosystem
Yield Mechanism
No native yield, requires lending
Staking yields up to 200% APY
Circulating Supply
Around $120B
Around $1.899B

5. Triple Safeguards for USDf Price Stability


5.1 Delta-Neutral Market Strategy


Falcon Finance maintains USDf's peg through a combination of delta-neutral and market-neutral strategies. When users deposit collateral, the protocol deploys assets across centralized and decentralized venues, hedging against price volatility.

For example, if a user deposits 1 ETH (worth $3,000), the protocol may open a short position of equivalent value in the Futures market. This ensures that regardless of ETH price movement, the collateral's USD value remains stable, maintaining USDf's stability.

This strategy, widely proven in traditional finance, is applied innovatively in DeFi by Falcon Finance to achieve effective risk isolation.

5.2 Cross-Market Arbitrage Mechanism


When USDf deviates from its $1 peg in the secondary market, arbitrageurs can profit in ways that restore equilibrium:

Price above $1: Arbitrageurs mint USDf via the protocol (cost = $1) and sell it on the market at >$1, increasing supply and pushing price down.

Price below $1: Arbitrageurs buy USDf cheaply on the market and redeem it for $1 worth of collateral, reducing supply and pushing price up.


5.3 Liquidation Protection


In extreme market conditions, if collateral value drops sharply, the protocol activates a liquidation mechanism. When collateral ratios fall below the threshold, liquidators can repay part or all of the debt, receiving collateral and a liquidation bonus. This ensures USDf remains fully backed even in black swan events.

6. USDf's Yield Generation and Distribution


6.1 sUSDf Yield Token


Users can stake USDf in the protocol to earn sUSDf (yield-bearing USDf). sUSDf is an interest-accruing token whose value increases over time, reflecting accumulated returns.

sUSDf uses a rebase mechanism: the number of tokens held remains constant, but each token gradually represents more USDf. This simplifies tax treatment and ensures automatic compounding.

6.2 Multi-Layered Yield Strategies


Falcon Finance offers multiple yield layers:

Classic Yield: The simplest method. Just stake USDf to earn stable annualized returns. Sources include collateral management income and protocol fees.

Boosted Yield: Users can restake sUSDf into higher-risk, higher-reward strategies such as liquidity provision or lending protocol integrations.

Custom Strategies: Advanced users can combine strategies to achieve optimal risk-reward balance.


7. USDf Ecosystem Integration and Use Cases


USDf is designed for seamless integration into the broader DeFi ecosystem. Users can:
  • Provide USDf liquidity on decentralized exchanges and earn trading fees
  • Use USDf as collateral in lending protocols to borrow other assets
  • Participate in governance and incentive programs across various DeFi protocols using USDf
  • Utilize USDf as a stable store of value and medium of exchange
Falcon Finance has also launched supporting incentive programs, such as the Falcon Miles points system and FF token airdrops, further enhancing user engagement.


8. USDf Risk Management


While USDf's design incorporates multiple security mechanisms, users should remain aware of the following risks:

Smart Contract Risk: Although the protocol is audited, code vulnerabilities may still exist. Falcon Finance has established an insurance fund to cover potential losses, but users should allocate assets based on their individual risk tolerance.

Market Risk: Under extreme market conditions, the system may still face stress even with liquidation protections. Users should monitor their collateral ratio closely to avoid liquidation.

Regulatory Risk: The regulatory landscape for synthetic assets is still evolving, and future policy changes may impact USDf's operations.

USDf combines over-collateralization, a dual-minting mechanism, and delta-neutral strategies to provide users with a stablecoin that is both secure and flexible. Although challenges remain, its innovative mechanism design and emphasis on risk management position USDf as a promising cornerstone in the DeFi ecosystem. For users seeking stable yields and capital efficiency, USDf offers a compelling option. As the DeFi ecosystem matures and institutional participation grows, USDf is poised to become an important bridge between traditional finance and decentralized finance.

MEXC is currently running a USDf event, offering users multiple benefits: zero fees on FF and USDf token trading and deposits/withdrawals, up to 200% APR by staking USDf, and a chance for new users participating in Spot and Futures trading to share a prize pool worth $100,000 (50,000 USDf + 50,000 USDT). For more details, visit MEXC.


Disclaimer: This information does not provide advice on investment, taxation, legal, financial, accounting, consultation, or any other related services, nor does it constitute advice to purchase, sell, or hold any assets. MEXC Learn provides information for reference purposes only and does not constitute investment advice. Please ensure you fully understand the risks involved and exercise caution when investing. MEXC is not responsible for users' investment decisions.

Market Opportunity
Falcon Finance Logo
Falcon Finance Price(USDF)
$0.9968
$0.9968$0.9968
+0.01%
USD
Falcon Finance (USDF) Live Price Chart

Related Articles

View More
What is MegaETH (MEGA)? Blockchain's First Real-Time Network and the MEGA Token

What is MegaETH (MEGA)? Blockchain's First Real-Time Network and the MEGA Token

Blockchain has long promised to replace traditional web infrastructure — but slow speeds and high fees kept that vision out of reach.MegaETH is an Ethereum Layer 2 blockchain built by MegaLabs that ai

What is Gensyn (AI Token)? The Complete Guide to the Decentralized AI Network and $AI Coin

What is Gensyn (AI Token)? The Complete Guide to the Decentralized AI Network and $AI Coin

In this guide, you'll discover everything about Gensyn — the open infrastructure layer redefining how AI is built and owned.Whether you're exploring AI crypto coins for the first time or looking for y

What Is USD.AI Crypto? USDai, sUSDai, CHIP Token, and Allo Points Explained

What Is USD.AI Crypto? USDai, sUSDai, CHIP Token, and Allo Points Explained

USD.AI is a decentralized credit protocol that connects AI infrastructure operators with yield-seeking depositors through GPU-backed lending.This guide covers everything you need to know: how USDai an

Melania Meme Coin Explained: Price History, Market Cap & Everything You Need to Know

Melania Meme Coin Explained: Price History, Market Cap & Everything You Need to Know

Welcome to the definitive guide to Melania coin, one of the most talked-about cryptocurrencies in 2025. If you're new to the world of meme coins or cryptocurrency in general, this article will walk yo

Sign Up on MEXC
Sign Up & Receive Up to 10,000 USDT Bonus